天津市人民政府办公厅
2022-05-13
2022-05-13
全文有效
津政办规〔2022〕7号
房屋租金;住房租赁;企业事业单位
各区人民政府,市政府各委、办、局:
经市人民政府同意,现将《天津市加快发展保障性租赁住房实施方案》印发给你们,请照此执行。
天津市人民政府办公厅
2022年5月13日
天津市加快发展保障性租赁住房实施方案
为进一步加快推进本市保障性租赁住房发展,完善住房保障体系,按照《国务院办公厅关于加快发展保障性租赁住房的意见》(国办发[2021]22号)精神,结合实际,制定本实施方案。
一、总体要求
以习近平新时代中国特色社会主义思想为指导,全面贯彻党的十九大和十九届历次全会精神,坚持以人民为中心,坚持房子是用来住的、不是用来炒的定位,突出住房的民生属性,以完善本市住房市场体系和住房保障体系为目标,创新发展模式,扩大保障性租赁住房供给,着力缓解住房租赁市场结构性供给不足。到“十四五”时期末,基本建成多主体供给、多渠道保障、租购并举的住房制度,有效解决大城市住房突出问题,不断满足人民群众合理的住房需求。
二、基础制度
(一)加强顶层设计,科学确定目标
依据国土空间规划和功能布局要求,统筹考虑人口、产业、经济发展、城镇化建设等因素,科学编制“十四五”保障性租赁住房发展规划,确定全市保障性租赁住房建设总目标和年度计划。按照因地制宜、分区施策原则,各区要合理规划保障性租赁住房供应规模、空间布局、节奏时序,确定保障性租赁住房年度建设计划,编制年度住宅用地供应计划时单列保障性租赁住房用地计划。
(二)明确保障对象,促进供需适配
保障性租赁住房主要解决新市民、青年人等群体的住房困难问题,本市户籍在租住区无自有住房和非本市户籍在津正式就业且在租住区无自有住房的均可申请,重点保障环卫、公交、快递、家政等从事基本公共服务的群体。各区负责组织保障对象资格认定工作并根据本区保障对象的需求,开展保障性租赁住房建设和房源筹集。
(三)严格建设标准,提高居住品质
保障性租赁住房分为宿舍型和住宅型,宿舍型人均使用面积不少于5平方米;住宅型以建筑面积不超过70平方米的小户型为主,可适当配置三居室,建筑面积不超过100平方米。面向本单位职工或特定对象出租的保障性租赁住房,户型标准可以结合实际需求适当调整。保障性租赁住房项目建设规模原则上不少于30套或建筑面积不少于1500平方米,按照集中式租赁住房建设适用标准规定,合理配置基本公共服务配套设施,增加服务功能。
(四)引导多方参与,扩大房源渠道
本市公共租赁住房项目可按程序纳入保障性租赁住房管理,未纳入的仍严格执行公共租赁住房相关政策。市、区国有企业通过各种方式获得的租赁住房和产业园区、企事业单位现有的职工宿舍、蓝白领公寓、人才公寓,以及符合条件的自持租赁住房,可自愿申请,经市、区住房建设部门认定后,纳入保障性租赁住房管理;其他符合条件的租赁住房,按照政府引导、自愿申请的原则,经市、区住房建设部门认定后,纳入保障性租赁住房管理。支持产业园区的管理机构和企业采取新建、改建等多种方式,增加保障性租赁住房供给,扩大保障性租赁住房筹集渠道。
三、建设方式
本市保障性租赁住房建设统筹考虑人口导入、产业发展、空间规划等要素,根据不同区域特点和人口规模控制要求、产业园区发展需求、轨道交通便利程度进行布局,通过盘活利用存量住宅房屋转化、非居住存量房屋改建、企事业单位自有闲置土地新建、集体经营性建设用地新建、产业园区配套用地新建、新供应国有建设用地新建等方式筹集房源,引导产城人融合、人地房联动,实现职住平衡。
中心城区、滨海新区核心区及各区建成区可以通过城市更新方式,优先利用存量住宅房屋转化为保障性租赁住房。对需求较大的商业商务区可以采取对周边非居住存量房屋改建方式,满足保障对象需求。
滨海新区各开发区、相关区国家级和市级产业园区主要利用企事业单位自有闲置土地、产业园区配套用地,以及园区周边的集体经营性建设用地新建保障性租赁住房,就近满足职工居住需求。
各区应按照“十四五”保障性租赁住房发展规划要求,结合需求适当安排新供应国有建设用地新建保障性租赁住房。
四、支持政策
(一)土地支持政策
1.对利用存量住宅房屋转化为保障性租赁住房的,在原土地使用年限内维持原供地方式,不补缴土地价款。列入城市更新范围的可享受相关政策,改造提升后的增量房屋和腾空房屋,可作为保障性租赁住房。
2.对闲置和低效利用的商业办公、旅馆、厂房、仓储、科研教育等非居住存量房屋(包括集体经营性建设用地上的非居住存量房屋),在符合规划原则、权属不变、满足安全要求、尊重群众意愿的前提下,可申请改建为保障性租赁住房。用作保障性租赁住房期间,不变更土地使用性质,不补缴土地价款。土地性质为三类工业用地和三类物流仓储用地及其他不符合国家和本市有关规定的非居住存量房屋,不得改建为保障性租赁住房。
3.对企事业单位依法取得使用权的土地,在符合规划、权属不变、满足安全要求、尊重群众意愿的前提下,允许用于建设保障性租赁住房,按程序变更土地用途,不补缴土地价款,原土地使用年限不变,原划拨的土地可继续保留划拨方式;允许土地使用权人自建或与其他市场主体合作建设运营保障性租赁住房。
4.在尊重农民集体意愿的基础上,探索利用集体经营性建设用地建设保障性租赁住房;支持利用城区、靠近产业园区或交通便利区域的集体经营性建设用地建设保障性租赁住房;农村集体经济组织可通过自建或联营、入股等方式建设运营保障性租赁住房;建设保障性租赁住房的集体经营性建设用地使用权可以办理抵押贷款。
5.在确保安全的前提下,可将产业园区中工业项目配套建设行政办公及生活服务设施的用地面积占项目总用地面积的比例上限由7%提高到15%,提高部分主要用于建设宿舍型保障性租赁住房,严禁建设成套商品住宅;鼓励将产业园区中各工业项目的配套比例对应的用地面积或建筑面积集中起来,统一建设宿舍型保障性租赁住房。
6.保障性租赁住房用地可采取出让、租赁或划拨等方式供应,其中以出让或租赁方式供应的,可将保障性租赁住房租赁价格及调整方式作为出让或租赁的前置条件,允许出让价款分期收取。
(二)财政支持政策
保障性租赁住房及其配套基础设施建设项目可按照国家和本市相关规定,申请中央财政城镇保障性安居工程补助资金、中央预算内投资专项支持。
(三)税收、金融支持政策
保障性租赁住房项目税收、金融支持政策,按照《财政部 税务总局住房城乡建设部关于完善住房租赁有关税收政策的公告》(财政部税务总局住房城乡建设部公告2021年第24号),人民银行、银保监会《关于保障性租赁住房有关贷款不纳入房地产贷款集中度管理的通知》,银保监会、住房城乡建设部《关于银行保险机构支持保障性租赁住房发展的指导意见》等相关规定执行。
(四)水电气热价格优惠政策
对取得保障性租赁住房项目认定书的项目,供水、供电、供气、供热部门负责对项目运营期内水电气热收费价格按居民标准执行。
(五)公积金支持政策
符合本市租房提取住房公积金政策规定的保障性租赁住房承租人,可以提取住房公积金支付房租。
(六)公共服务支持政策
保障性租赁住房承租人申领本市居住证后,结合其租赁的保障性住房所在区有关规定享受子女义务教育、就业、社会保险、公共卫生、计划生育、证照办理、社区事务、科技申报、职业资格评定、评选表彰等本市基本公共服务,并按照《天津市居住证管理办法》享受积分落户政策。
五、项目管理程序
(一)加强计划管理
各区根据“十四五”保障性租赁住房发展规划,结合实际需求,制定本区年度建设计划。区住房建设部门组织相关单位进行项目申报,报区人民政府同意后,经市住房城乡建设委综合平衡纳入全市年度计划,并向社会公布。各区组织相关部门进行联合审查,通过后出具保障性租赁住房项目认定书。
(二)提高审批效率
各区要精简保障性租赁住房项目审批事项和环节,建立快速审批流程,提高审批效率。按照本市工程建设项目审批制度改革要求,各区相关部门凭保障性租赁住房项目认定书办理立项、用地、规划、施工、消防等手续。不涉及土地权属变化的项目,可用已有用地手续等材料作为土地证明文件,不再办理用地手续。探索将工程建设许可和施工许可合并为一个阶段。保障性租赁住房项目竣工后,实施联合验收。
六、运营管理
(一)加强权属管理
保障性租赁住房不得分割登记、分割转让、分割抵押,不得上市销售或变相销售,严禁以保障性租赁住房为名违规经营或骗取优惠政策。严禁房地产经纪机构和经纪人员为保障性租赁住房提供转租、出售等经纪业务。整体转让的保障性租赁住房项目,转让后原保障性租赁住房性质和土地用途不变。
(二)严格租金管理
保障性租赁住房的租金标准应当本着租户可负担、企业经营可持续的原则,按照低于同地段同品质市场租赁住房租金确定。市场租赁住房租金水平应定期向社会公布。市、区住房建设部门应当对保障性租赁住房租金标准执行情况进行检查,对违反政策的按规定进行处置。
(三)规范租赁行为
保障性租赁住房运营主体应当依法办理市场主体登记(面向本单位职工或特定对象出租的除外),项目开始运营前,应当通过本市住房租赁管理服务平台推送开业信息,并办理住房租赁合同网签备案手续。保障性租赁住房租赁合同期限原则上不少于半年(承租人有特殊要求的除外)、不超过3年,合同到期承租人仍符合条件的可续租,不再符合条件的应当退出。
(四)加强社区服务
区住房建设部门应积极推动保障性租赁住房项目实施专业化物业管理,加强安保、清洁和维修养护,提供安全、卫生、舒适的服务。街道(乡镇、园区)应将保障性租赁住房纳入社区网格化治理范围,充分发挥基层党组织和基层自治组织作用,加强对出租房屋和流动人口管理服务,提升保障性租赁住房居住品质和服务水平。
(五)落实安全责任
保障性租赁住房项目不动产权利人应当承担房屋使用安全主体责任。运营主体依法承担相应安全责任,应当建立完善的房屋安全使用管理和突发事件应急预警处置制度,定期对房屋安全进行检查,确保租赁住房符合运营维护管理相关要求;落实消防安全责任制,配备符合规定的消防设施、器材,保持疏散通道、安全出口、消防车通道畅通,定期开展消防安全检查,确保房屋住用安全。
(六)严格退出管理
利用非居住存量房屋改建的保障性租赁住房项目续期或到期退出的,产权人应当向区住房建设部门提出申请,由区住房建设部门报区人民政府同意后,续期的可继续用作保障性租赁住房,到期退出的应将非居住存量房屋恢复原用途。对企事业单位依法变更土地用途后,新建的保障性租赁住房项目原则上在土地使用年限内不得退出,确需退出的,土地恢复原用途,房屋不得再作为住宅使用。利用农村集体经营性建设用地建设的保障性租赁住房项目到期退出后,应当按村庄建设规划要求实施建设。退出保障性租赁住房项目的房屋,由相应部门将其纳入原用途管理,并相应调整税收、金融、水电气热价格等支持政策。
七、保障措施
(一)加强组织协调
成立天津市发展保障性租赁住房工作领导小组,由分管住房城乡建设工作的副市长任组长,市人民政府分管副秘书长、市住房城乡建设委、市规划资源局主要负责同志任副组长,市有关部门和各区人民政府为成员单位,统筹推动全市保障性租赁住房发展工作。领导小组下设办公室,办公室设在市住房城乡建设委,办公室主任由市住房城乡建设委主要负责同志兼任,负责领导小组日常工作,组织召开工作例会,制定发展规划和年度计划,定期通报各成员单位工作进展情况,实施监测评价和绩效考评等。各区人民政府对本区发展保障性租赁住房工作负主体责任,要建立相应工作机制,做好本区保障性租赁住房项目的计划申报、审查认定、项目审批、建设运营、资金拨付、监督管理等工作。
(二)强化协同联动
市住房城乡建设委发挥牵头作用,负责编制全市年度保障性租赁住房建设计划,指导各区做好保障性租赁住房项目认定、建设、出租、运营管理等工作;市发展改革委负责做好中央预算内投资相关工作、明确水电气热价格优惠等工作;市财政局负责落实财政支持政策;市规划资源局负责做好规划审批、用地管理等工作;市税务局负责落实税收优惠政策;人民银行天津分行、天津银保监局、天津证监局、市金融局负责落实金融支持政策;供水、供电、供气、供热等单位按职责落实有关支持政策。市、区两级相关部门要加强政策协调、相互配合、形成合力,确保各项政策落实到位。
(三)完善平台建设
加快建立覆盖全市长租房、保障性住房、商品房等住宅房屋的基础数据库,整合人口流动、土地供应、社区管理等数据,以信息化、大数据为支撑,加强本市住房保障和房地产市场管理,推进住房规划、建设、管理、服务一体化发展。完善全市统一的住房租赁管理服务平台,将保障性租赁住房、公共租赁住房、市场租赁住房等各类租赁住房全部纳入平台,实现智能化管理。
(四)加强监督监测
各区要加强保障性租赁住房项目监督检查,推行“双随机、一公开”监管,对存在提供虚假材料、违规改变保障性租赁住房用途、未执行保障性租赁住房租金标准等情形的,区有关部门可依照有关规定采取责令限期改正、纳入信用监管、取消水电气热价格优惠等处理措施。建立发展保障性租赁住房情况监测评价机制,按年度对各区完成建设计划、建立工作机制、严格监督管理等情况进行评价。
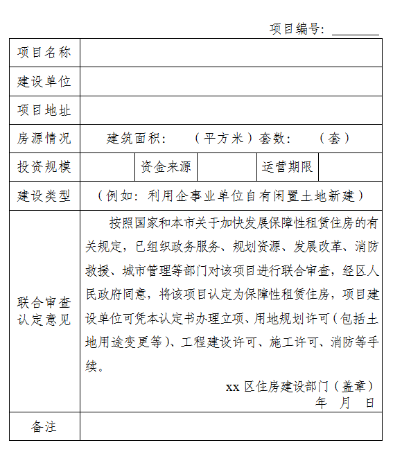
附件:保障性租赁住房项目认定书
附件 x1
保障性租赁住房项目认定书.doc

